project management it service management itsm

Project Management Pathways Explained

Project Management Pathways Explained: How to Choose the Right Training for Your Career Goals

Introduction

Choosing a project management qualification can feel like trying to pick a path through a dense forest – plenty of signs, all pointing in different directions. You’re not alone in wondering which one will take you to the right destination.

This guide breaks down three of the most recognized pathways – PRINCE2, PMP, and Agile – explaining their philosophies, where they’re most valued, and the roles they best fit. By the end, you’ll be ready to shortlist the right option for your goals.

Quick Comparison Table

project management frameworks compatrison table

PRINCE2® 7

PRINCE2 7 is a structured project management method built around clear principles, processes, and roles. It excels in environments where governance, accountability, and predictable delivery are priorities.

Pros:

  • Globally recognised, especially in UK, Europe, Australia
  • Works in predictive and hybrid/agile settings through tailoring
  • Strong emphasis on business justification and stakeholder roles

Cons:

  • Less focus on individual leadership skills than PMP
  • May feel formal for small, informal teams if not tailored

Best for: Government, corporate, engineering, construction, large-scale IT projects.

 

PMP® (Project Management Professional)

PMP, based on PMI’s PMBOK® Guide, is a knowledge-based certification. It focuses on equipping you with a wide toolkit of techniques for any industry.

Pros:

  • Globally recognised and respected
  • Strong emphasis on tools, techniques, and leadership skills

Cons:

  • Requires prior project management experience to qualify
  • Doesn’t prescribe a specific method to follow

Best for: Professionals seeking global mobility and a broad skill base.

 

Agile (Scrum, Kanban, etc.)

Agile is not a single certification but a philosophy. It’s all about iterative delivery, collaboration, and adaptability.

Pros:

  • Ideal for changing requirements and innovation
  • Highly valued in software, product development, and marketing

Cons:

  • Less emphasis on governance and control
  • Not always the right fit for regulated industries

Best for: Dynamic, fast-paced projects where scope evolves.

 

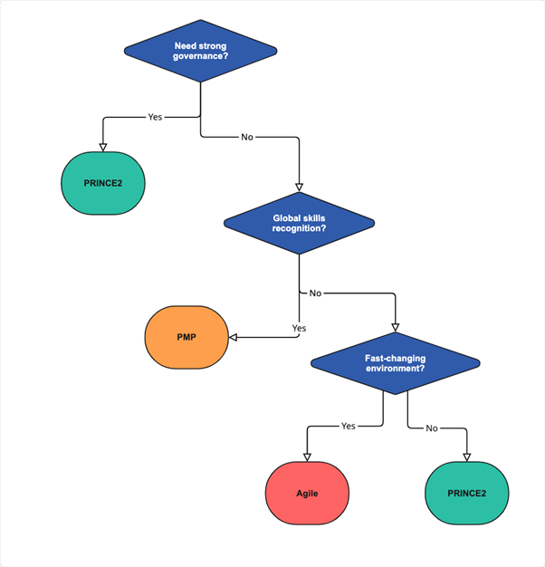
Which Is Right for You?

pm framework flowchart

If PRINCE2 sounds like your path, explore Good e-Learning’s PRINCE2® 7 courses to get started.

 

Related Courses:

1 - 4 of 18
ITIL, IT Service Management

ITIL® 4 Practitioner: Monitoring and Event Management

ITIL, IT Service Management

ITIL® 4 Practitioner: Service Desk

ITIL, IT Service Management

ITIL® 4 Practitioner: Problem Management

ITIL, IT Service Management

ITIL® 4 Specialist: Monitor, Support and Fulfil

Related Resources: